コンフィグ

目次

コンフィグの基本

a-blog cms の設定をコンフィグと呼びます。このコンフィグはブログ毎にあり、子ブログでは個別の設定が必要になります。また、下記のyamlファイルがコンフィグの初期値を設定しているファイルになり、子ブログを追加した際には、このファイルに設定してあるテーマでブログ追加される事になります。

デフォルトの設定

/private/config.system.default.yaml

このファイルに初期のテーマ設定やモジュールの表示件数などさまざまな設定が定義されています。アップデートの時にファイルを差し替えるためと、システム側で内容をキャッシュしているため、直接このファイルの中身を編集しないようにします。上書き用ファイルに変更を追加してください。

ユーザー上書き用ファイル

/private/config.system.yaml

このファイルには何も書かれていません。config.system.default.yamlから上書きしたい設定と値をコピーしてきてファイルに定義します。このファイルはアップデートの時にファイルを差し替えないようしてください。

config.system.yamlで上書きする

例えば、子ブログを新規作成したときはBlogテーマが設定されます。それはconfig.system.default.yamlのthemeがblogと定義されているからBlogテーマになります。

## テーマ
theme : blog
load_yaml_tpl : on

/private/config.system.default.yamlのtheme設定をconfig.system.yamlにコピーしてきます。config.system.yamlのthemeをsiteにすると子ブログを作成したときにSiteテーマが設定されるように上書きすることができます。

## テーマ
theme : site

a-blog cmsのコンフィグ一覧

a-blog cmsのコンフィグ一覧

コンフィグセット

コンフィグセット機能とは

コンフィグセット機能ができる以前は、ブログ毎にコンフィグを設定する必要がありサイト全体で共通の設定(サイト全体にベーシック認証をかけるなど)を行いたい場合でも、全ブログのコンフィグを設定を行う必要がありブログ数が多いと大変でした。

Ver. 2.10.0 で導入されたコンフィグセット機能を利用すると、コンフィグのセットを作成することができ、このセットをブログまたはカテゴリーにセットすることで、コンフィグ設定できるようになりました。これにより、同じコンフィグセットを利用しているブログやカテゴリーのコンフィグを一回の操作で変更できるようになります。

また、コンフィグセットは複数作成しておくことができるので、カテゴリー毎にコンフィグを変更するといったことも可能になりました。


コンフィグセット一覧

コンフィグセット機能を利用する

例えば、サイト全体(複数ブログ)のコンフィグを1つのコンフィグで管理し、サイト全体にBASIC認証をかけてみます。

1. サイト全体の共有のコンフィグセットを作成

管理画面 > コンフィグ よりコンフィグセットを新規作成します。


コンフィグセットの作成画面

2. 作成したコンフィグセットを編集

先ほど作成した、「サイト全体の共有のコンフィグセット」を選択して、コンフィグ一覧に移動します。


コンフィグセット一覧画面

BASIC認証をかけるため「アクセス設定」に移動して、BASIC認証を設定します。


BASIC認証設定画面

3. ルートブログにコンフィグセットを適応

「管理画面 > ブログ」に先ほど設定したコンフィグセットを割り当てます。


ブログ編集画面

この時重要なのが「子ブログにも継承する」にチェックをつけることです。ここにチェックをつけることで、チェックをしたブログまたはカテゴリーの子ブログ・子カテゴリーも同じコンフィグセットを参照するようになります。

以上で設定は完了です。これでサイト全体にBASIC認証をかけることができました。

子ブログへの継承

Ver. 3.1.0 で、コンフィグセットをブログやカテゴリーにセットした時、子ブログや子カテゴリーにも継承させることが出来るようになりました。


ブログ編集画面

「子ブログ(子カテゴリー)にも継承する」にチェックをつけた場合

「子ブログ(子カテゴリー)にも継承する」にチェックをつけた場合は、設定したブログ(カテゴリー)の子ブログ(子カテゴリー)にも同じコンフィグが設定されます。

子ブログ(子カテゴリー)は孫も含む全ての子階層のブログ(カテゴリー)が対象です。

子ブログ(子カテゴリー)でも、コンフィグセットを適応した場合、子ブログ(子カテゴリー)で設定したコンフィグセットが優先されます。よってコンフィグセットが設定されていない子ブログ(子カテゴリー)にだけコンフィグが継承されるようになります。

親ブログ(親カテゴリー)で「子ブログ(子カテゴリー)にも継承する」にチェックがついている場合かつ、子ブログ(子カテゴリー)でもチェックが付いている場合、孫ブログなどの子階層のブログ(カテゴリー)は、チェックがついている一番近い親のコンフィグセットを継承します。

「子ブログ(子カテゴリー)にも継承する」にチェックをつけなかった場合

子ブログ(子カテゴリー)にも継承する」にチェックをつけなかった場合は、そのブログ(カテゴリー)でのみ、コンフィグが適応されます。

編集画面セット

編集画面セット機能とは

Ver. 3.1.0 で記事編集画面部分の設定がコンフィグセットから切り離された機能になります。 これにより、コンテンツごとに設定を個別に変更したい場合に、全体のコンフィグセットを書き換えずに済むようになりました。

設定方法は「コンフィグセット」と同様の使い方になります。


編集画面セット一覧

この機能を使うことで、全体のコンフィグセットを変更せず、コンテンツ毎に編集画面の設定を変更することが出来るようになります。

編集画面セット機能を利用する

例えば、「製品情報」のカテゴリーの場合のみエントリー作成画面で以下のようにエントリーのラベルを「製品名」に変更し、必要ない項目を削除、必要なユニットを設定するカスタマイズをしてみます。

最終的な結果は以下のようになります。


製品情報用のエントリー作成画面

1. 製品情報用の編集画面セットを作成

管理画面 > 編集画面 より製品情報用の編集画面セットを新規作成します。


編集画面セット作成画面

1. 作成した編集画面セットを編集

先ほど作成した、製品情報用の「編集画面設定」を選択します。


編集画面セット一覧画面

選択後、編集設定の「エントリー項目設定」に移動します。下の図のようにエントリー編集画面に必要のない項目の表示のチェックを外しましょう。 そして、タイトルのラベルを「製品名」に変更します。


エントリー項目設定画面

また、製品情報専用のカスタムユニットも追加しておきます。カスタムユニットは別途テンプレートの用意が必要になります。 詳しくは カスタムユニットのドキュメント をご覧ください。


ユニット追加ボタン設定画面

3. 製品情報のカテゴリーに設定した編集画面セットを適用

管理画面 > カテゴリーより製品情報のカテゴリーを選択し、先ほど設定した編集画面セットを割り当てます。


製品カテゴリーの編集画面

以上で設定は完了です。

ここで重要なのが「子カテゴリーにも継承する」にチェックをつけていることです。ここにチェックがあると、子ブログも同じ編集画面セットを適応できるので、サイト運用中に製品のカテゴリーが増えた場合も特に設定することなる、同じ編集画面を提供することができます。

テーマセット

テーマセット機能とは

Ver. 3.1.0 でテーマ部分の設定がコンフィグセットから切り離された機能になります。 これにより、ブログ、カテゴリー毎にテーマを変更したい場合に、全体のコンフィグセットを書き換えずに済むようになりました。

設定方法は「コンフィグセット」と同様の使い方になります。


テーマセット一覧画面

この機能を使うことで、全体のコンフィグセットを変更せず、コンテンツ毎にテーマの設定を変更することが出来るようになります。

テーマセット機能を利用する

1. テーマセットを作成

管理画面 > テーマ よりテーマセットを新規作成します。

テーマセットは必要なだけ作成することができます。


テーマセット作成画面

1. 作成したテーマセットを編集

先ほど作成した、テーマセットの「テーマ設定」を選択します。


テーマセット一覧画面

テーマ設定画面に移動します。こちらでテーマの設定を行います。

詳しい設定は テーマ設定のドキュメント をご覧ください。


テーマ設定画面

3. テーマセットを適用

テーマセットは、コンフィグセット同様に「ブログ」または「カテゴリー」に設定可能です。

「子ブログ(カテゴリー)にも継承する」にチェックをつけることにより、下階層のブログ(カテゴリー)にも同一のテーマセットを適応させることが可能です。


ブログの編集画面

以上で設定は完了です。

エクスポート・インポート

「コンフィグ」として設定した各項目の内容は、エクスポート・インポートを行うことができます。 また、ブログ毎に全体のコンフィグエクスポート・インポートと、部分的なエクスポート・インポートに対応しています。

ブログ毎の全体エクスポート

該当ブログで管理している、以下コンフィグをエクスポートします。 コンフィグ > 「エクスポート(コンフィグセット / コンフィグ / ルール / モジュール)」 で行います。

  • 該当ブログで管理している全てのコンフィグセット
  • 該当ブログで管理している全てのテーマセット
  • 該当ブログで管理している全ての編集画面セット
  • 該当ブログで管理している全てのコンフィグセットに含まれるコンフィグ
  • 該当ブログで管理している全てのルール
  • 該当ブログで管理している全てのモジュール

ブログ毎のコンフィグエクスポート画面

ブログ毎のコンフィグエクスポート画面

「エクスポート」ボタンを押すと、該当ブログで管理しているコンフィグを「yaml」ファイルでダウンロードすることができます。

ブログ毎の全体インポート

上記の「ブログ毎の全体エクスポート」でエクスポートしたデータを、インポートすることができます。 コンフィグ > 「インポート(コンフィグセット / コンフィグ / ルール / モジュール)」 で行います。


ブログ毎のコンフィグインポート画面

ブログ毎のコンフィグインポート画面

以下のコンフィグのインポートを行います。IDをコードに変換してインポートを行うので、エクスポート元とインポート先でエントリーIDなどのズレがあってもインポートすることができます。

  • コンフィグセット
  • 編集画面セット
  • テーマセット
  • コンフィグセット(編集セット、テーマセット)に含まれるコンフィグ
  • ルール
  • モジュール

既存のコンフィグセット / 編集セット / テーマセット / コンフィグ / ルール / モジュール を削除してインポートを行います。

バナーモジュールのコンテンツとモジュールフィールドの画像、ファイルは削除を行いインポートを行いませんのでご注意ください。

コンフィグの部分エクスポート

全体のコンフィグではなく、設定ページ毎のコンフィグをエクスポートすることができます。編集設定など量の多いコンフィグをインポートしたいが、他の設定は変えたくない場合に便利です。

エクスポート方法

  • エクスポートしたいコンフィグページに移動
  • 右上にある「エクスポート」ボタンを押す
  • yamlがダウンロードされます

部分エクスポートボタン

部分エクスポートボタン

コンフィグの部分インポート

上記の「コンフィグの部分エクスポート」でダウンロードしたyamlデータを使用して、部分的なコンフィグのインポートを行います。 インポートデータ(yaml)にあるキーのデータだけ上書きしてインポートデータにないデータはそのまま残ります。編集設定など量の多いコンフィグをインポートしたいが、他の設定は変えたくない場合に便利です。

インポート方法

「コンフィグの部分エクスポート」ボタンの横に「インポート」ボタンを押すことで、「コンフィグの部分インポート画面」に移動できます。 この画面に移動する時、

インポートしたい「コンフィグセット」「編集画面セット」「テーマセット」のコンフィグに移動してインポートボタンを押してください。 また特定のルールにインポートしたい場合は、ルールも指定されたコンフィグ画面から「インポート」ボタンを押してください。


コンフィグの部分インポート画面の移動方法

コンフィグの部分インポート画面の移動方法

コンフィグの部分インポート画面で、部分エクスポートをしたyamlファイルを指定します。また、インポート先の「コンフィグセット」と「ルール」が表示されます。


コンフィグの部分インポート画面

コンフィグの部分インポート画面


リセット

リセットボタンで、コンフィグの各項目の内容を破棄します。 リセット後は、システムデフォルトのコンフィグ(private/config.system.yamlの設定値)が適用されます。また、ルール適用時のコンフィグがリセットされると、ブログの元々のコンフィグが適用されます。


コンフィグのリセット画面

コンフィグのリセット画面

一般設定項目

コンフィグの一般設定項目について解説します。


一般設定項目一覧

一般設定項目一覧


各項目の解説についてはヘルプのツールチップをクリックすると解説をみることができます。



機能設定


機能設定では機能に関する利用設定があります。  

基本

基本的な機能のON/OFFを設定できます。


基本の設定画面

基本の設定画面


項目名 説明
RSS,Sitemap.xml 出力なし チェックをつけると、RSSとSitemap.xml に出力をしないように設定します。
メールマガジン エントリーを、ブログの登録ユーザー(メールマガジン配信希望者)にメールとして配信できるようになります。
バージョン管理 チェックをするとエントリーのバージョン管理ができるようになります。
動的フォーム チェックをするとエントリー毎にフォームの作成ができるようになります。
メディア管理 チェックをするとメディア(アップロードした画像)の管理ができるようになります。
レイアウト表示 チェックをするとブログ間でレイアウトを共有できるようになります。
オンラインアップデート システム更新のバージョンアップ対象のバージョンを指定します。

エントリー同時編集ロック(プロフェッショナル版以上)

同時編集による記事の上書きを防ぐために、エントリーにロックをかける機能の設定になります。

プロフェッショナル・エンタープライズで有効な設定です。


 エントリー同時編集ロック設定画面

エントリー同時編集ロック設定画面


項目名 説明
同時編集ロック機能 チェックをするとエントリーのロック(排他制御)が利用できるようになります。
アラートのみ チェックをすると実際のエントリーのロックはしないで、アラートのみ表示します。
ロック有効期限 エントリーのロック有効期限。この時間を過ぎると自動的にロックを解除します。

プレビュー

記事をプレビューするための機能の設定になります。プレビューする時の画面サイズを設定することができます。


プレビューの設定画面

プレビューの設定画面


項目名 説明
プレビュー時の初期デバイス プレビュー時のデフォルトの閲覧デバイスを設定します。
承認プレビュー時の初期デバイス プレビュー時のデフォルトの閲覧デバイスを設定します。
タイムマシン時の初期デバイス タイムマシンモード時のデフォルトのデバイスを設定します。
プレビュー共有の有効期限 プレビューを共有した時の有効時間を設定します。

位置情報

ブログ、カテゴリー、エントリー、ユーザーに位置情報を持たせる設定を行うことができます。


位置情報の設定画面

位置情報の設定画面


項目名 説明
入力マップタイプ 使用するマップを指定します。
ブログの位置情報 チェックすると、ブログの位置情報機能が有効になります。
カテゴリーの位置情報 チェックすると、カテゴリーの位置情報機能が有効になります。
エントリーの位置情報 チェックすると、エントリーの位置情報機能が有効になります。
ユーザーの位置情報 チェックすると、ユーザーの位置情報機能が有効になります。

コメント

コメント機能に関する設定を行います。


コメントの機能設定

コメントの機能設定


項目名 説明
コメント機能 エントリーのコメントを受け取るか/受け取らないかの設定します。コメントフォームはテンプレート内のentry_bodyモジュールに記述されている必要があります。
コメント受信時の初期状態 投稿されたコメントが「承認待ち」「公開」「非公開」のどの状態になるか選択します。「公開」以外の場合は、編集者以上の権限を持つユーザーが個別に公開するものになります。
ブラックリスト コメントに対するNGワードの設定です。カンマ、スペース、改行のいずれかで単語が区切れます。
コメントクッキー有効時間 コメント欄で「Cookieに保存」のチェックボックスにチェックした場合、この有効時間内は名前などの情報がコメントした人のブラウザに保持されます。

キャッシュ設定

キャッシュに関する設定を行えます。

ページキャッシュ設定

最終的に表示されるHTMLをキャッシュするページキャッシュについての設定を行います。


ページキャッシュの設定画面

ページキャッシュの設定画面


項目名 説明
ページキャッシュ ページキャッシュ機能の設定状態です。チェックが外された場合、キャッシュ機能は動作しません。
POST時のキャッシュクリア エントリー保存や設定変更時にキャッシュをクリアするか設定します。
読者ユーザーの場合 ログイン時は通常ページキャッシュが使用されませんが、読者ユーザーの場合ページキャッシュを有効にします。
キャッシュ有効時間 キャッシュが有効な時間です。この時間内で同じデータに複数回アクセスがあった場合、2回目以降はキャッシュファイルが表示されます。
エントリーキャッシュ有効時間 エントリーキャッシュが有効な時間です。この時間内で同じデータに複数回アクセスがあった場合、2回目以降はキャッシュファイルが表示されます。
キャッシュクリアの対象ブログ キャッシュをクリアするターゲットのブログの決め方を指定します。

クライアントキャッシュ設定

ブラウザにキャッシュさせるクライアントキャッシュについて設定を行います。


クラアントキャッシュの設定画面

クラアントキャッシュの設定画面


項目名 説明
キャッシュ有効時間 サイトを閲覧している端末のクライアント(ブラウザ)のキャッシュの有効時間です。この時間内はクライアント側のキャッシュが使用されサーバにアクセスしません。そのためページが更新された場合にも反映されないことが発生します。CMS側からキャッシュは削除できないため、この時間は数分など短い時間に設定ください。

ログイン設定

ログインに関する設定を行えます。

基本設定

ログイン・ログイン中の挙動に関する基本的な設定を行います。


基本設定の画面

基本設定の画面


項目名 説明
現在のURLでログイン ログイン後にリダイレクトされずに、そのままのページでログインします。
ログイン後ページの指定 ログイン後に表示したい管理ページのacmsパスを指定できます。
ログイン中の投稿者 チェックをすると投稿者権限ユーザーがログインしている場合、自身が投稿したエントリーのみ表示されるようになります。
編集、管理ページ以外の表示 チェックをすると投稿者以上の権限であっても管理画面、編集画面以外は、読者(閲覧者)と同じ条件で表示するようになります。
一般サインイン権限 一般サインインページからログインできる権限を設定します。
ログインページの指定 シークレットブログで表示するログイン画面を選択します。

メール認証サインイン(管理ログイン)

一般サインインと管理ログインのそれぞれで、パスワードの確認をしないメール認証でのログインをするか設定を行います。


メール認証サインインの設定画面

メール認証サインインの設定画面


項目名 説明
メール認証での管理ログイン チェックをするとパスワードを使わずメール認証で管理ログインを行います。
メール認証でのサインイン チェックをするとパスワードを使わずメール認証でサインインを行います。
サインインの有効時間 パスワード再発行リンクの有効時間の設定をします。

セキュリティ

ログイン周りのセキュリティに関して設定を行います。


セキュリティの設定画面

セキュリティの設定画面


項目名 説明
ログインクッキー有効時間 この有効時間内はログイン状態を保持できます。
アカウントロック パスワード入力の失敗回数の制限を設定できます。
アカウントロック時間 アカウントロックされた場合のロック時間を設定します。
パスワード変更の有効時間 パスワード再発行リンクの有効時間の設定をします。
2段階認証 2段階認証を利用できるか設定します。

パスワードポリシー

パスワードポリシーについて設定を行います。

簡単なパスワードが設定できてしまうと、簡単にパスワードを特定される恐れがあるので、パスワードポリシーを設定し簡単なパスワードが設定できないようにしましょう。


パスワードポリシーの設定画面

パスワードポリシーの設定画面


項目名 説明
最小文字数 最小文字数を設定します。
最大文字数 最大文字数を設定します。
大文字 半角大文字を1つ以上含めることを必須にするか設定します。
小文字 半角小文字を1つ以上含めることを必須にするか設定します。
数値 半角数値を1つ以上含めることを必須にするか設定します。
記号 半角記号を1つ以上含めることを必須にするか設定します。
種類 大文字、小文字、数値、記号のうち3種類以上使用の判定を設定します。
メッセージ パスワード入力時に表示するメッセージ。
ブラックリスト パスワードで使うNGワードの設定です。カンマ、スペース、改行のいずれかで単語が区切れます。

会員登録機能

会員登録に関する設定を行います。


会員登録機能の設定画面

会員登録機能の設定画面


項目名 説明
ユーザー登録の外部申請 チェックをすると、外部からのユーザー登録申請を有効にします。ログインページ内に新規ユーザー登録ページへのリンクが表示されます。
メールアドレスの有効性確認 チェックをすると、ユーザー登録フォームに入力された内容で、即座に有効なユーザーが作成されます。チェックをしない場合は仮ユーザーとして作成し、登録者宛メールに記載されているパスワードを使って最初にログインした時点で有効なユーザーとして登録します。
確認メールの有効時間 外部申請からのユーザー登録後の有効リンク有効時間の設定をします。
どこでもログイン 会員を「どこでもログイン」を有効で作成するようにします。
権限 外部申請から登録を行うユーザーの権限を設定します。
ステータス 外部申請から登録を行うユーザーのステータスを設定します。

退会機能

退会機能に関する設定を行います。


退会機能の設定画面

退会機能の設定画面


項目名 説明
削除タイプ 退会処理で、ユーザーを論理削除するか、物理削除するか設定します。論理削除は退会ステータスにするだけでデータは削除しません。物理削除はデータベースからデータを削除します。
データ保存期間 論理削除の場合、何日後に物理削除するか指定します。

SNSログイン

SNSを使った、会員登録やログインをするための設定を行います。


SNSログインの設定画面

SNSログインの設定画面


項目名 説明
SNSログイン機能 チェックをするとSNSログインができるようになります。
SNSログイン使用権限 SNSログイン機能を使えるユーザー権限を設定します。
Google 取得したGoogle認証情報をセットします。
LINE 取得したLINE認証情報をセットします。
X(旧Twitter) 取得したX認証情報をセットします。
Facebook 取得したFacebook認証情報をセットします。

API設定

モジュールIDが出力する変数をAPI(JSON)で取得できる機能の設定を行います。

設定

API機能を使用するかどうかや、APIキーを確認、再生成する設定を行います。


API設定画面

API設定画面


項目名 説明
API有効化 APIを有効化するかどうかを設定します。
X-API-KEY ここに表示されている値を、APIへのリクエストのヘッダーに設定します。
Allow-Origin Access-Control-Allow-Originに設定するドメインを入力します。

API制限

APIへのアクセスを制限する設定を行います。


API制限の設定画面

API制限の設定画面


項目名 説明
HTTP リファラー HTTP リファラーで API を制限します。
IPアドレス IPアドレスで API を制限します。

出力設定

最終的にHTMLとして出力する時の設定を行えます。


出力設定画面

出力設定画面


変換

HTMLを変換・修正する設定を行います。


変換の設定画面

変換の設定画面


項目名 説明
文字コード ブログの文字コードを「Shift_JIS」「UTF-8」「EUC-JP」に変更します。
HTTP圧縮 対応ブラウザからのアクセス時に、gzip圧縮でデータを送信します。
HTMLコメントの削除 出力するHTMLソースからHTMLコメント(<-- コメント -- >)を取り除きます
余分な空白の削除 出力するHTMLソースから余分な空白を取り除きます。連続する空白文字(改行、スペース、タブ)の二つ目以降が取り除かれます。
定数定義ファイルの指定 ( 絵文字 ) 絵文字用の定義ファイルの場所を指定します。
キャッシュバスティング リソースのパスの最後にクエリを追加することで、ブラウザキャッシュをクリアするようにします。
全角/半角の変換 全体のデータに、変換をかけます。設定値は、PHPのmb_convert_kana関数に準拠します。

コンテントタイプと拡張子の関連付け

ファイルと拡張子を関連付けしてファイルの種類を変更することできます。コンテンツを特定のコンテントタイプ(MIME)と拡張子を判断させることができます。


コンテントタイプと拡張子の関連付けの設定画面

コンテントタイプと拡張子の関連付けの設定画面


項目名 説明
コンテントタイプ コンテントタイプ(MIMEタイプ)を指定します。
拡張子 拡張子の指定します。

アクセス設定

アクセス制限に関する設定を行えます。

管理ログイン制限

管理ログインページへのアクセスを制限する設定を行います。


管理ログイン制限の設定画面

管理ログイン制限の設定画面


項目名 説明
許可リスト 指定されたIPアドレスからのアクセスに限り管理ログインできるようになります。指定はCIDR記法で指定します。(xxx.xxx.xxx.xxx/32)
拒否リスト 指定されたIPアドレスからのアクセスに限り管理ログインが拒否されるようになります。指定はCIDR記法で指定します。(xxx.xxx.xxx.xxx/32)

一般サインイン制限

一般サインインページへのアクセスを制限する設定を行います。


一般サインイン制限の設定画面

一般サインイン制限の設定画面


項目名 説明
許可リスト 指定されたIPアドレスからのアクセスに限り一般サインインできるようになります。指定はCIDR記法で指定します。(xxx.xxx.xxx.xxx/32)
拒否リスト 指定されたIPアドレスからのアクセスに限り一般サインインが拒否されるようになります。指定はCIDR記法で指定します。(xxx.xxx.xxx.xxx/32)

権限制限(デバッグモード中は、この機能は有効になりません。)

権限毎にアクセスできる接続元の設定を行います。


権限制限の設定画面

権限制限の設定画面


項目名 説明
制限リスト 指定した権限でアクセスできる接続元(IPアドレス)を設定できます。指定はCIDR記法で指定します。(xxx.xxx.xxx.xxx/32)

ベーシック認証

サイトにベーシック認証をかける設定を行います。


ベーシック認証の設定画面

ベーシック認証の設定画面


項目名 説明
アカウント ベーシック認証に使用するユーザー名とパスワードを設定します。
認証スキップ 指定されたIPアドレスからのアクセスに限り、ベーシック認証をスキップできます。指定はCIDR記法で指定します。(xxx.xxx.xxx.xxx/32)

メニュー管理

管理画面のメニュー項目をカスタマイズするための設定を行えます。


メニュー管理の設定画面

メニュー管理の設定画面

  • 各レーンで「項目を追加」をクリックすると、好きな名前、URL、アイコンでメニューを増やせます。
  • ドラックアンドドロップで、メニューの移動が可能です。
  • 一番左にある「表示させない」レーンにメニューを持ってくると、そのメニューが表示されなくなります。
  • 「列を追加」ボタンを押すことで、メニューグループ(レーン)を増やすことができます。

サービス設定項目

コンフィグのサービス設定項目について解説します。


コンフィグのサービス設定項目一覧

コンフィグのサービス設定項目一覧


各項目の解説についてはヘルプのツールチップをクリックすると解説をみることができます。


メール設定

メールに関する設定を行えます。

SMTPサーバー

ここで指定したSMTPサーバーを使ってメールを送信できます。Webサーバーと送信するメールアドレスのドメインが違う場合は、何も設定しないと送信元の偽装状態になるので、送信元のメールアドレスのSMTPを設定して回避できます。

また、メール送信サービスに接続する方法としてSMTP接続が用意されている場合も、こちらで設定します。


SMTPサーバーの設定画面

SMTPサーバーの設定画面


項目名 説明
ホスト名 a-blog cmsからメールを送信するSMTPサーバのホスト名を指定します。指定されない場合はphp.iniのsendmail_pathに従い、sendmailを使用してメールを送信します。
ポート SMTPサーバのポートを指定します。SMTPサーバーを使用する場合は、必ず設定してください。サーバによって異なる場合があります。25や587がよく使われます。
ユーザー名 SMTP認証が必要な場合にユーザー名を指定します。
パスワード SMTP認証が必要な場合にパスワードを指定します。

エラー通知

Ver. 3.1.0 で追加された監査ログ機能でエラー発生時にメール通知する機能がり、そのメール設定の設定値が確認できます。設定自体は管理画面で行うのではなく a-blog cms 設置ディレクトリにある「.env」ファイルで行います。


エラー通知の設定画面

エラー通知時のメール設定画面


項目名 説明
From .envファイルで、エラー通知メールの差出人を指定します。
To .envファイルで、エラー通知メールの宛先を指定します。空の場合UIDが一番小さい管理者アカウントのメールアドレスに送信します。
Bcc .envファイルで、エラー通知メールのBCCを指定します。

会員登録

会員登録時に自動送信されるメールの設定を行います。


会員登録時のメール設定画面

会員登録時のメール設定画面


項目名 説明
From 登録者宛に送信されるメールの差出人を指定します。
To 会員登録の申し込み時に入力されたメールアドレスに送信されます 
Bcc 登録者宛に送信されるメールのBcc(ブラインドカーボンコピー)を指定します。
件名テーンプレート 登録者宛に送信されるメールの件名のテンプレートの場所を指定します。
本文テンプレート(プレーンテキスト) 登録者宛に送信されるメールの本文のテンプレートの場所を指定します。
本文テンプレート(HTML) 登録者宛に送信されるメールの本文のテンプレートの場所を指定します。

ユーザ情報変更

ユーザー(会員)がプロフィール変更した時に、変更内容を自動送信する機能の設定になります。

プロフェッショナル・エンタープライズライセンスでのみ使用できる機能になります。


ユーザ情報変更時のメール設定画面

ユーザ情報変更時のメール設定画面


項目名 説明
変更内容を送信 ユーザー情報の変更時に変更内容をユーザーに送信するかどうかを設定します。
From 会員宛に送信されるメールの差出人を指定します。
To 会員のメールアドレス
Bcc 会員宛に送信されるメールのBcc(ブラインドカーボンコピー)を指定します。
件名テーンプレート 会員宛に送信されるメールの件名のテンプレートの場所を指定します。
本文テンプレート(プレーンテキスト) 会員宛に送信されるメールの本文のテンプレートの場所を指定します。
本文テンプレート(HTML) 会員宛に送信されるメールの本文のテンプレートの場所を指定します。

ユーザー情報変更(管理者)

ユーザー(会員)がプロフィール変更した時に、変更内容を管理者に送信する機能の設定になります。

プロフェッショナル・エンタープライズライセンスでのみ使用できる機能になります。


ユーザ情報変更時のメール設定画面

ユーザ情報変更時のメール設定画面


項目名 説明
変更内容を送信 ユーザー情報の変更時に変更内容を管理者に送信するかどうかを設定します。
From(管理者) 管理者宛に送信されるメールの差出人を指定します。
To(管理者) 管理者のメールアドレスを指定します。
Bcc(管理者) 管理者宛に送信されるメールのBcc(ブラインドカーボンコピー)を指定します。
件名テーンプレート(管理者) 管理者宛に送信されるメールの件名のテンプレートの場所を指定します。
本文テンプレート(プレーンテキスト) 管理者宛に送信されるメールの本文のテンプレートの場所を指定します。
本文テンプレート(HTML) 管理者宛に送信されるメールの本文のテンプレートの場所を指定します。

メール認証管理ログイン

管理者・編集者のメール認証ログイン時に自動送信されるメールの設定になります。


メール認証ログイン時の自動送信設定

メール認証ログイン時の自動送信設定


項目名 説明
From ユーザーに送信されるメールの差出人を指定します。
To 管理ログイン時に入力されたメールアドレスに送信されます。
件名テーンプレート ユーザーに送信されるメールの件名のテンプレートの場所を指定します。
本文テンプレート(TEXT) ユーザーに送信されるメールの本文のテンプレートの場所を指定します。
本文テンプレート(HTML) ユーザーに送信されるメールの本文のテンプレートの場所を指定します。

メール認証サインイン

一般ユーザー(会員)のメール認証ログイン時に自動送信されるメールの設定になります。


メール認証ログイン時の自動送信設定

メール認証ログイン時の自動送信設定


項目名 説明
From ユーザーに送信されるメールの差出人を指定します。
To サインイン時に入力されたメールアドレスに送信されます。
件名テーンプレート ユーザーに送信されるメールの件名のテンプレートの場所を指定します。
本文テンプレート(TEXT) ユーザーに送信されるメールの本文のテンプレートの場所を指定します。
本文テンプレート(HTML) ユーザーに送信されるメールの本文のテンプレートの場所を指定します。

パスワード再発行

パスワード再発行時に送信されるメールの設定になります。


パスワード再発行メール設定画面

パスワード再発行メール設定画面


項目名 説明
From ユーザーに送信されるメールの差出人を指定します。
To パスワード再発行時に入力されたメールアドレスに送信されます
Bcc ユーザーに送信されるメールのBcc(ブラインドカーボンコピー)を指定します。
件名テーンプレート ユーザーに送信されるメールの件名のテンプレートの場所を指定します。
本文テンプレート(TEXT) ユーザーに送信されるメールの本文のテンプレートの場所を指定します。
本文テンプレート(HTML) ユーザーに送信されるメールの本文のテンプレートの場所を指定します。

コメント

コメントされた時に管理者に通知するメールの設定になります。


コメントの通知メール機能設定画面

コメントの通知メール機能設定画面


項目名 説明
From 管理者宛に送信されるメールの差出人を指定します。
To 管理者宛に送信されるメールの宛先を指定します。
Bcc 管理者宛に送信されるメールのBcc(ブラインドカーボンコピー)を指定します。
件名テーンプレート 管理者宛に送信されるメールの件名のテンプレートの場所を指定します。
本文テンプレート(TEXT) 管理者宛に送信されるメールの本文のテンプレートの場所を指定します。
本文テンプレート(HTML) 管理者宛に送信されるメールの本文のテンプレートの場所を指定します。

承認

承認フローでの通知メールの設定になります。


承認通知メールの設定画面

承認通知メールの設定画面


項目名 説明
差出人  差出人(From)を依頼者のメールアドレスに設定するかどうかを設定します。
From 承認者宛に送信されるメールの差出人を指定します。
To 承認者宛のメールアドレスに送信されます
Bcc 承認者宛に送信されるメールのBcc(ブラインドカーボンコピー)を指定します。
件名テーンプレート 承認者宛に送信されるメールの件名のテンプレートの場所を指定します。
本文テンプレート(TEXT) 承認者宛に送信されるメールの本文のテンプレートの場所を指定します。
本文テンプレート(HTML) 承認者宛に送信されるメールの本文のテンプレートの場所を指定します。

メールマガジン

メールマガジン機能のメール設定になります。


メールマガジンのメール設定画面

メールマガジンのメール設定画面


項目名 説明
From 送信されるメールの差出人を指定します。
To 管理者宛のメールの差出人を指定します。空の場合メルマガ送信した管理者のメールアドレスになります。
件名テーンプレート メールマガジンで送信されるメールの件名のテンプレートの場所を指定します。
本文テンプレート(TEXT) メールマガジンで送信されるメールの本文のテンプレートの場所を指定します。
本文テンプレート(HTML) メールマガジンで送信されるメールの本文のテンプレートの場所を指定します。
一斉同胞件数 一通のメールでBccに指定する登録ユーザーのメールアドレスの最大数です。この数字を大きくし過ぎると、プロバイダによってはスパムと判断されてしまう場合があります。

アドバンス

メールのReturn-Pathを特定のメールアドレスに指定します。


メールのReturn-Path設定画面

メールのReturn-Path設定画面


項目名 説明
Retrun-Path指定 正常にメール受信が行えなかった場合などの返送先になります。

プロパティ設定

Google API の Key設定や、サイトのメタ情報などを設定できます。

メタ情報

サイトで使用するメタ情報の「keyword」と「description」を登録します。ここで登録した情報はグローバル変数でいつでも呼び出せます。


メタ情報設定画面

メタ情報設定画面


項目名 説明
キーワード サイトの「meta name="keywords"」の内容として使用できます。「,(カンマ)」で区切ることで複数登録することができます。この入力内容は、グローバル変数の%{META_KEYWORDS}で表示できます。
説明 ( ディスクリプション ) サイトの「meta name="description"」の内容として使用できます。この入力内容は、グローバル変数の%{META_DESCRIPTION}で表示できます。

ウェブサービス

外部サービスのAPIのKey設定を行います。


Google API Key 設定画面

Google API Key 設定画面


項目名 説明
Google Maps API Key 取得したGoogle Maps API Keyを設定します。Google Mapsをご利用の場合はここの設定が必要です。
Google Translate API Key  取得したGoogle Translate API Keyを設定します。Google 翻訳APIをご利用の場合はここの設定が必要です。

Pingショット

ダッシュボードから「Ping送信」ボタンを押すことで、指定された更新通知サービスに通知します。


Pingショット設定画面

Pingショット設定画面


項目名 説明
エンドポイント Ping送信先のRPCエンドポイントを指定します。
拡張エンドポイント 拡張規格に対応した、Ping送信先のエンドポイントを指定します。

エントリー編集画面設定項目

エントリーの編集画面に関する設定をすることができます。


編集画面設定項目一覧

編集画面設定項目一覧

編集設定

エントリー機能

エントリー編集機能の有効・無効などを設定します。


エントリー機能設定画面

エントリー機能設定画面


項目名 説明
ダイレクト編集 チェックすると、ダイレクト編集機能が有効になります。
ユニットグループ チェックすると、ユニットグループ機能が有効になります。
エントリー日付の更新 エントリー日時の更新タイミングを設定します。
編集画面 エントリーの編集画面のタイプを指定します。

エントリー項目設定

エントリー編集ページの基本入力欄の表示・非表示の設定や、ラベルの変更、初期値の設定を行えます。


エントリー項目設定画面

ユニット追加ボタン

ユニットを追加するボタンの追加・削除ができます。



ユニット追加ボタン設定画面

ユニット追加ボタン設定画面


テキストタグセレクト

テキストユニットの設定を行います。

テキストユニットのタグにclassを追加する

テキストユニットにタグを追加・削除ができます。テキストユニットのタグにclassをつけたいときは p.classname と設定します。


テキストタグセレクト設定画面

テキストタグセレクト設定画面


ブロックを追加するには(h1タグの例)

テキストユニットのタグを追加する場合は、/themes/system/include/unit.html をお使いのテーマにコピーしてきてください。「/themes/system/_layouts/unit.html」 の「@section(text-unit)」ブロックを、コピーして作成したunit.htmlに貼り付けます。その後以下コードのように新しいタグを追加します。

@extends("/_layouts/unit.html")

@section(text-unit)
...
<!-- BEGIN h1 -->
<h1{class} id="h{utid}">{text}[nl2br]</h1><!-- END h1 -->
...
@endsection

ユニット拡張機能を使う

拡張ではユニット個別に値を入力することができます。見出し大(h2)や段落(p)にclass名やid名をつけたいときなどにご活用ください。 ユニット拡張機能は extend_tag という変数を /themes/お使いのテーマ/include/unit.html のunit#text内に追加したいタグのブロックを記述してください。

ここに ID と書くと見出しに id="*設定した文字列*" が設定可能になります。

<!-- BEGIN h2 --><h2{class} id="h{utid}">{text}[nl2br]</h2><!-- END h2 -->

2.0 になってユニットのIDがバージョン管理を利用し、他のバージョンにする際にユニットのIDが違うものになってしまう事になっています。そのため今回、IDを手動で設定可能にしました。上記の記述を以下のように設定します。

<!-- BEGIN h2 --><h2{class}<!-- BEGIN extend_tag:veil --> id="{extend_tag}"<!-- END extend_tag:veil -->>{text}[nl2br]</h2><!-- END h2 -->

フォームユニット追加ボタン

動的フォームで使うフォームパーツ(テキスト、テキストエリア、ラジオ、セレクト、チェックボックス)を定義しています。 動的フォームのパーツを編集するには /themes/system/include/form/input.html をお使いのテーマにコピーしてきて、 /themes/お使いのテーマ/include/form/input.html を編集してください。

ユニットグループ

ユニットをdivで囲ってグループに分けることができます。2段組みや3段組みなどページのレイアウトをしたいときに利用しています。


ユニットを2カラムに設定

ユニットを2カラムに設定


2段組み

2段組み


ユニットグループを解除するacms-column-clear

a-blog cms ver.2.xからユニットグループを解除するacms-column-clearというクラスができました。このクラスはdivにクラスを振ったり、スタイルをつけるものではなく、ユニットグループのdivを解除するためのクラスになります。 画像はblog2014テーマで紹介しています。


管理ページ>コンフィグ>編集設定という順で編集設定ページに行き、ユニットグループの設定を変更する


編集ページにてグループをacms-column-clearが設定されているラベルを選択する

編集ページにてグループをacms-column-clearが設定されているラベルを選択する


acms-column-clearをつかったテンプレート


開発者ツールから確認すると、acms-column-clearを適用したpタグはユニットグループのdivで囲まれていない


サイズセレクト

画像、地図、メディア、YouTube、画像URLの横もしくは縦のサイズを指定することができます。ユニットの幅を%指定したときに対応するためにサイズも%指定できるようになりました。

エントリーコード

エントリーのファイル名や拡張子を指定できます。

イメージサイズ

ユニット画像の生成するサイズを指定することができます。

アップロード許可ファイル拡張子

ファイルユニットやファイルのカスタムフィールドでアップするファイルを制限できます。ドキュメント、アーカイブ、ムービー、オーディオなどをタイプ別に拡張子を指定します。

フォームユニット追加ボタン

動的フォームで使用する入力項目を設定します。

レイアウト追加ボタン

レイアウト機能で使用するブロックを設定します。

レイアウトグループ

レイアウト機能で使用するグループを設定します

ユニット設定

ユニット設定には新規エントリー作成とユニット追加ボタンから追加するユニットをまとめて設定することができます。
編集設定 > ユニット追加ボタンの値を参照しています。テキスト、画像、ファイルなどラベルが書いてあり該当するユニット追加ボタンを押すと定義したユニットが追加されます。ユニットはテキスト、画像、ファイルユニットなど自分で好きな組み合わせで登録しておくことができます。


ユニット設定画面

ユニット設定画面

コンフィグ値の決まり方

コンフィグには複数の設定機能があり、どのコンフィグが適応されているか最初分からなくなる時があります。ここではコンフィグの設定機能と、どのようにコンフィグの値が決定されるか学びましょう。

コンフィグ設定機能の種類

以下コンフィグを設定できる機能について紹介します。

config.system.default.yaml

a-blog cms で使用するコンフィグのデフォルト値になります。様々な管理画面や機能設定のデフォルト値を定義しています。 管理画面にあるコンフィグのデフォルト値としても利用されますが、管理画面にない設定値もこのファイルで設定しています。

ファイルの場所

private/config.system.default.yaml

このファイルは、CMSアップデートで上書きされますので、編集しないようにお願いします。

config.system.yaml

「config.system.default.yaml」は、上書き不可のコンフィグファイルですが、値を変更したい場合に、このファイルで「config.system.default.yaml」の値を上書きます。 このファイルはCMSアップデートで上書きされないため、自由にカスタマイズ可能です。

例えば管理画面になり設定を変更したり、管理画面のデフォルト値を変更できたりします。

ファイルの場所

private/config.system.yaml

ブログの初期コンフィグ(非推奨)

「コンフィグセット」が出来る前の設定方法になります。このコンフィグはブログと結びついているため、ブログ毎の設定になり、同じコンフィグを他のブログで利用することはできません。同じ設定を行いたい場合にも、すべてのブログで同じ設定を行う必要があります。

Ver. 3.1 で「コンフィグセット」「テーマセット」「編集画面セット」ができ、この方法は管理が煩雑になるため非推奨となっておりますが、CMSアップデートによる互換性維持のため、残っている機能となります。


このブログの初期コンフィグ(非推奨)

このブログの初期コンフィグ(非推奨)

コンフィグセット・テーマセット・編集画面セット

Ver. 3.0 から、コンフィグのセットをブログまたはカテゴリーにセットすることで、コンフィグ設定できるようになりました。 これにより同じコンフィグの各セットを利用しているブログやカテゴリーのコンフィグを一回の操作で変更できるようになります。


編集画面セットの一覧

編集画面セットの一覧

ルールのコンフィグ

ルール毎にコンフィグを設定できます。ルールで設定した条件に当てはまるアクセスの時だけ、有効になるコンフィグになります。


ルールのコンフィグ一覧

ルールのコンフィグ一覧

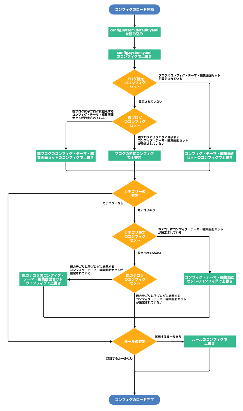
コンフィグ値の決定フロー

上記のコンフィグ設定機能で設定されたコンフィグが最終的には1つのコンフィグ値となります。以下のフローチャート図のようにコンフィグがロードされていきます。 どれかひとつのコンフィグ設定を読み込むのではなく、順番が決まっていて、上書きされていくイメージになります。


コンフィグ値の決定フロー

コンフィグ値の決定フロー

ガイドライン/ツール

a-blog cmsでは、Webサイトを構築していく上でのガイドラインや便利なツールに管理ページからアクセスできるようにしています。


ガイドライン/ツール

ガイドライン/ツール


スタイルガイド(管理画面)/(CSSフレームワーク)

a-blog cms styleguide として、acms.css、acms-admin.cssを使用した際の記述と表示のサンプルを収録しています。カスタマイズ・装飾をする際の参考としてください。
管理画面で使用する場合にはクラス名「acms-」と「acms-admin-」の違いにご注意ください。



カスタムフィールドメーカー

タイプや名称を入力することでカスタムフィールドのソースコードを出力する「カスタムフィールドメーカー」です。詳しい使用方法は本ドキュメントの カスタムフィールド > カスタムフィールドメーカー をご確認ください。


カスタムフィールドメーカー

カスタムフィールドメーカー


国際化 ( i18n )

a-blog cms では、決められたルールでテンプレートを記述することで、指定した言語を別の言語に切り替えてページを表示できます。例えば英語圏のユーザには管理画面を英語で表示するといった用途があります。 このような国際化に関する記述やカスタマイズについて、管理ページからドキュメントにアクセスできるようにしています。 なお、この内容は本ドキュメントの システム管理 > 国際化(i18n) と同様のものとなります。